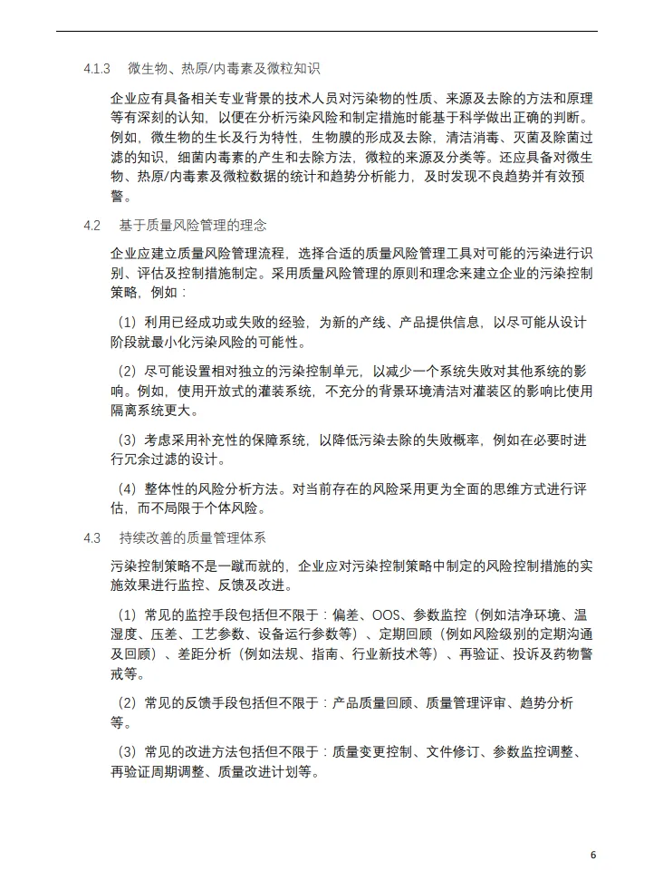
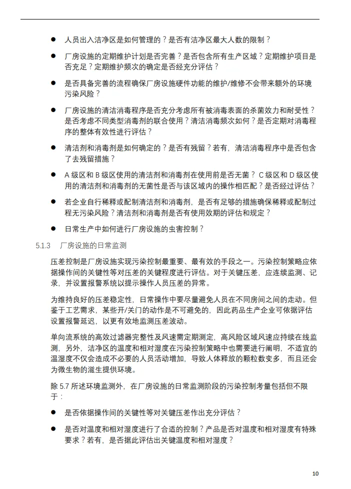
电子书
电子书推荐
电子书下载
电子书资讯
当前位置:
首页
>
电子书资讯
>电子书免费领取:无菌药品生产污染控制策略技术指南
电子书免费领取:无菌药品生产污染控制策略技术指南
2026-04-04 13:08:19
电子书免费领取:无菌药品生产污染控制策略技术指南
、、、、、、本书共计89页,篇幅有限,有需要的老师可以联系郭阳18611200320 免费领取
END
SDQC2025(苏州)第一届无菌药品质量安全大会顺利举办(点击查看详细内容)
,2026年计划
苏州7月16-17日,8月27-28日成都,10月22-23日北京,12月10-11日广州,诚邀各位制药同仁免费参会(送课本教材+培训证书),如有需要可扫码填写信息预约参会名额
中工医药2026年34场免费培训大会计划公布!
点击图片查看详情
本文来自网友投稿或网络内容,如有侵犯您的权益请联系我们删除,联系邮箱:wyl860211@qq.com 。
【县志府志】《沛县志》PDF电子书下载(pdf电子版)(免费下载)
电子书——《起地司水书本》
最新文章
【县志府志】《沛县志》PDF电子书下载(pdf电子版)(免费下载)
电子书- 安慰劑效應
电子书分享:NO.569(新书3本)
半小时漫画中国地理3 pdf电子书下载
2601141日语电子书下载
这本书听了5遍不过瘾,我立马去读了电子书
电子书推荐:《TOP5精英的时间管理秘诀》-- 揭秘TOP5精英日程表:他们如何用"战略留白"创造十倍效率
电子书丨《牧羊人1号》
半小时漫画中国地理pdf电子书下载
260114 日语电子书下载
热门文章
试用资源 | 掌阅精选电子书平台试用开通通知
贪婪的多巴胺pdf电子书下载
手绘效果图快速表现与实战pdf电子书下载
[更新]可能有用的电子书(大三下师范方向版)
免费全平台!Koodo-Reader,电子书党必备轻量阅读器
神经外科手术解剖培训图解教程电子书下载
英文电子书 | 《持久性不平等》 Durable Inequality
电子书代找
电子书推荐:《数字世界生存指南》epub+mobi+PDF
一年还清50万债务的可行性报告:付费电子书/白皮书创业方案
随机文章
10个月宝宝每天需要喝多少奶粉?
每日书单:3本好书推荐(附电子书)
提示词+保姆级流程公开:从出版电子书到3D动画,AI赚钱的门槛被彻底打碎了
每日书单:3本投资进阶好书(附电子书)
1.13免费分享|2026年【电子书合集】十万册全网最全电子书合集免费下载(文学、小说、古籍、图书、资源)
今日推书|0407(附电子书在文末)
《项塔兰》电子书免费下载——一个越狱犯在孟买贫民窟,活成了比哲学教授更懂爱的“教父”
山西杨宁《法界之心》电子书免费分享
哈里斯《我好,你好》电子书附 pdf+epub+mobi+azw3+txt格式转换工具资源免费下载
《生而为女,不必抱歉》电子书免费下载——“月经羞耻、生育抑郁、离婚破产——我尝遍女人之苦,终于活成自己的药”
【免费电子书】《五灯会元》——佛教禅宗史书
基本
文件
流程
错误
SQL
调试
请求信息 : 2026-04-04 20:49:11 HTTP/2.0 GET : https://g.15386.cn/a/459168.html
运行时间 : 0.075557s [ 吞吐率:13.24req/s ] 内存消耗:4,431.98kb 文件加载:140
缓存信息 : 0 reads,0 writes
会话信息 : SESSION_ID=99274d66b3a0eee83dc88f015d2b2ba8
/yingpanguazai/ssd/ssd1/www/g.15386.cn/public/index.php ( 0.79 KB )
/yingpanguazai/ssd/ssd1/www/g.15386.cn/vendor/autoload.php ( 0.17 KB )
/yingpanguazai/ssd/ssd1/www/g.15386.cn/vendor/composer/autoload_real.php ( 2.49 KB )
/yingpanguazai/ssd/ssd1/www/g.15386.cn/vendor/composer/platform_check.php ( 0.90 KB )
/yingpanguazai/ssd/ssd1/www/g.15386.cn/vendor/composer/ClassLoader.php ( 14.03 KB )
/yingpanguazai/ssd/ssd1/www/g.15386.cn/vendor/composer/autoload_static.php ( 4.90 KB )
/yingpanguazai/ssd/ssd1/www/g.15386.cn/vendor/topthink/think-helper/src/helper.php ( 8.34 KB )
/yingpanguazai/ssd/ssd1/www/g.15386.cn/vendor/topthink/think-validate/src/helper.php ( 2.19 KB )
/yingpanguazai/ssd/ssd1/www/g.15386.cn/vendor/topthink/think-orm/src/helper.php ( 1.47 KB )
/yingpanguazai/ssd/ssd1/www/g.15386.cn/vendor/topthink/think-orm/stubs/load_stubs.php ( 0.16 KB )
/yingpanguazai/ssd/ssd1/www/g.15386.cn/vendor/topthink/framework/src/think/Exception.php ( 1.69 KB )
/yingpanguazai/ssd/ssd1/www/g.15386.cn/vendor/topthink/think-container/src/Facade.php ( 2.71 KB )
/yingpanguazai/ssd/ssd1/www/g.15386.cn/vendor/symfony/deprecation-contracts/function.php ( 0.99 KB )
/yingpanguazai/ssd/ssd1/www/g.15386.cn/vendor/symfony/polyfill-mbstring/bootstrap.php ( 8.26 KB )
/yingpanguazai/ssd/ssd1/www/g.15386.cn/vendor/symfony/polyfill-mbstring/bootstrap80.php ( 9.78 KB )
/yingpanguazai/ssd/ssd1/www/g.15386.cn/vendor/symfony/var-dumper/Resources/functions/dump.php ( 1.49 KB )
/yingpanguazai/ssd/ssd1/www/g.15386.cn/vendor/topthink/think-dumper/src/helper.php ( 0.18 KB )
/yingpanguazai/ssd/ssd1/www/g.15386.cn/vendor/symfony/var-dumper/VarDumper.php ( 4.30 KB )
/yingpanguazai/ssd/ssd1/www/g.15386.cn/vendor/topthink/framework/src/think/App.php ( 15.30 KB )
/yingpanguazai/ssd/ssd1/www/g.15386.cn/vendor/topthink/think-container/src/Container.php ( 15.76 KB )
/yingpanguazai/ssd/ssd1/www/g.15386.cn/vendor/psr/container/src/ContainerInterface.php ( 1.02 KB )
/yingpanguazai/ssd/ssd1/www/g.15386.cn/app/provider.php ( 0.19 KB )
/yingpanguazai/ssd/ssd1/www/g.15386.cn/vendor/topthink/framework/src/think/Http.php ( 6.04 KB )
/yingpanguazai/ssd/ssd1/www/g.15386.cn/vendor/topthink/think-helper/src/helper/Str.php ( 7.29 KB )
/yingpanguazai/ssd/ssd1/www/g.15386.cn/vendor/topthink/framework/src/think/Env.php ( 4.68 KB )
/yingpanguazai/ssd/ssd1/www/g.15386.cn/app/common.php ( 0.03 KB )
/yingpanguazai/ssd/ssd1/www/g.15386.cn/vendor/topthink/framework/src/helper.php ( 18.78 KB )
/yingpanguazai/ssd/ssd1/www/g.15386.cn/vendor/topthink/framework/src/think/Config.php ( 5.54 KB )
/yingpanguazai/ssd/ssd1/www/g.15386.cn/config/app.php ( 0.95 KB )
/yingpanguazai/ssd/ssd1/www/g.15386.cn/config/cache.php ( 0.78 KB )
/yingpanguazai/ssd/ssd1/www/g.15386.cn/config/console.php ( 0.23 KB )
/yingpanguazai/ssd/ssd1/www/g.15386.cn/config/cookie.php ( 0.56 KB )
/yingpanguazai/ssd/ssd1/www/g.15386.cn/config/database.php ( 2.48 KB )
/yingpanguazai/ssd/ssd1/www/g.15386.cn/vendor/topthink/framework/src/think/facade/Env.php ( 1.67 KB )
/yingpanguazai/ssd/ssd1/www/g.15386.cn/config/filesystem.php ( 0.61 KB )
/yingpanguazai/ssd/ssd1/www/g.15386.cn/config/lang.php ( 0.91 KB )
/yingpanguazai/ssd/ssd1/www/g.15386.cn/config/log.php ( 1.35 KB )
/yingpanguazai/ssd/ssd1/www/g.15386.cn/config/middleware.php ( 0.19 KB )
/yingpanguazai/ssd/ssd1/www/g.15386.cn/config/route.php ( 1.89 KB )
/yingpanguazai/ssd/ssd1/www/g.15386.cn/config/session.php ( 0.57 KB )
/yingpanguazai/ssd/ssd1/www/g.15386.cn/config/trace.php ( 0.34 KB )
/yingpanguazai/ssd/ssd1/www/g.15386.cn/config/view.php ( 0.82 KB )
/yingpanguazai/ssd/ssd1/www/g.15386.cn/app/event.php ( 0.25 KB )
/yingpanguazai/ssd/ssd1/www/g.15386.cn/vendor/topthink/framework/src/think/Event.php ( 7.67 KB )
/yingpanguazai/ssd/ssd1/www/g.15386.cn/app/service.php ( 0.13 KB )
/yingpanguazai/ssd/ssd1/www/g.15386.cn/app/AppService.php ( 0.26 KB )
/yingpanguazai/ssd/ssd1/www/g.15386.cn/vendor/topthink/framework/src/think/Service.php ( 1.64 KB )
/yingpanguazai/ssd/ssd1/www/g.15386.cn/vendor/topthink/framework/src/think/Lang.php ( 7.35 KB )
/yingpanguazai/ssd/ssd1/www/g.15386.cn/vendor/topthink/framework/src/lang/zh-cn.php ( 13.70 KB )
/yingpanguazai/ssd/ssd1/www/g.15386.cn/vendor/topthink/framework/src/think/initializer/Error.php ( 3.31 KB )
/yingpanguazai/ssd/ssd1/www/g.15386.cn/vendor/topthink/framework/src/think/initializer/RegisterService.php ( 1.33 KB )
/yingpanguazai/ssd/ssd1/www/g.15386.cn/vendor/services.php ( 0.14 KB )
/yingpanguazai/ssd/ssd1/www/g.15386.cn/vendor/topthink/framework/src/think/service/PaginatorService.php ( 1.52 KB )
/yingpanguazai/ssd/ssd1/www/g.15386.cn/vendor/topthink/framework/src/think/service/ValidateService.php ( 0.99 KB )
/yingpanguazai/ssd/ssd1/www/g.15386.cn/vendor/topthink/framework/src/think/service/ModelService.php ( 2.04 KB )
/yingpanguazai/ssd/ssd1/www/g.15386.cn/vendor/topthink/think-trace/src/Service.php ( 0.77 KB )
/yingpanguazai/ssd/ssd1/www/g.15386.cn/vendor/topthink/framework/src/think/Middleware.php ( 6.72 KB )
/yingpanguazai/ssd/ssd1/www/g.15386.cn/vendor/topthink/framework/src/think/initializer/BootService.php ( 0.77 KB )
/yingpanguazai/ssd/ssd1/www/g.15386.cn/vendor/topthink/think-orm/src/Paginator.php ( 11.86 KB )
/yingpanguazai/ssd/ssd1/www/g.15386.cn/vendor/topthink/think-validate/src/Validate.php ( 63.20 KB )
/yingpanguazai/ssd/ssd1/www/g.15386.cn/vendor/topthink/think-orm/src/Model.php ( 23.55 KB )
/yingpanguazai/ssd/ssd1/www/g.15386.cn/vendor/topthink/think-orm/src/model/concern/Attribute.php ( 21.05 KB )
/yingpanguazai/ssd/ssd1/www/g.15386.cn/vendor/topthink/think-orm/src/model/concern/AutoWriteData.php ( 4.21 KB )
/yingpanguazai/ssd/ssd1/www/g.15386.cn/vendor/topthink/think-orm/src/model/concern/Conversion.php ( 6.44 KB )
/yingpanguazai/ssd/ssd1/www/g.15386.cn/vendor/topthink/think-orm/src/model/concern/DbConnect.php ( 5.16 KB )
/yingpanguazai/ssd/ssd1/www/g.15386.cn/vendor/topthink/think-orm/src/model/concern/ModelEvent.php ( 2.33 KB )
/yingpanguazai/ssd/ssd1/www/g.15386.cn/vendor/topthink/think-orm/src/model/concern/RelationShip.php ( 28.29 KB )
/yingpanguazai/ssd/ssd1/www/g.15386.cn/vendor/topthink/think-helper/src/contract/Arrayable.php ( 0.09 KB )
/yingpanguazai/ssd/ssd1/www/g.15386.cn/vendor/topthink/think-helper/src/contract/Jsonable.php ( 0.13 KB )
/yingpanguazai/ssd/ssd1/www/g.15386.cn/vendor/topthink/think-orm/src/model/contract/Modelable.php ( 0.09 KB )
/yingpanguazai/ssd/ssd1/www/g.15386.cn/vendor/topthink/framework/src/think/Db.php ( 2.88 KB )
/yingpanguazai/ssd/ssd1/www/g.15386.cn/vendor/topthink/think-orm/src/DbManager.php ( 8.52 KB )
/yingpanguazai/ssd/ssd1/www/g.15386.cn/vendor/topthink/framework/src/think/Log.php ( 6.28 KB )
/yingpanguazai/ssd/ssd1/www/g.15386.cn/vendor/topthink/framework/src/think/Manager.php ( 3.92 KB )
/yingpanguazai/ssd/ssd1/www/g.15386.cn/vendor/psr/log/src/LoggerTrait.php ( 2.69 KB )
/yingpanguazai/ssd/ssd1/www/g.15386.cn/vendor/psr/log/src/LoggerInterface.php ( 2.71 KB )
/yingpanguazai/ssd/ssd1/www/g.15386.cn/vendor/topthink/framework/src/think/Cache.php ( 4.92 KB )
/yingpanguazai/ssd/ssd1/www/g.15386.cn/vendor/psr/simple-cache/src/CacheInterface.php ( 4.71 KB )
/yingpanguazai/ssd/ssd1/www/g.15386.cn/vendor/topthink/think-helper/src/helper/Arr.php ( 16.63 KB )
/yingpanguazai/ssd/ssd1/www/g.15386.cn/vendor/topthink/framework/src/think/cache/driver/File.php ( 7.84 KB )
/yingpanguazai/ssd/ssd1/www/g.15386.cn/vendor/topthink/framework/src/think/cache/Driver.php ( 9.03 KB )
/yingpanguazai/ssd/ssd1/www/g.15386.cn/vendor/topthink/framework/src/think/contract/CacheHandlerInterface.php ( 1.99 KB )
/yingpanguazai/ssd/ssd1/www/g.15386.cn/app/Request.php ( 0.09 KB )
/yingpanguazai/ssd/ssd1/www/g.15386.cn/vendor/topthink/framework/src/think/Request.php ( 55.78 KB )
/yingpanguazai/ssd/ssd1/www/g.15386.cn/app/middleware.php ( 0.25 KB )
/yingpanguazai/ssd/ssd1/www/g.15386.cn/vendor/topthink/framework/src/think/Pipeline.php ( 2.61 KB )
/yingpanguazai/ssd/ssd1/www/g.15386.cn/vendor/topthink/think-trace/src/TraceDebug.php ( 3.40 KB )
/yingpanguazai/ssd/ssd1/www/g.15386.cn/vendor/topthink/framework/src/think/middleware/SessionInit.php ( 1.94 KB )
/yingpanguazai/ssd/ssd1/www/g.15386.cn/vendor/topthink/framework/src/think/Session.php ( 1.80 KB )
/yingpanguazai/ssd/ssd1/www/g.15386.cn/vendor/topthink/framework/src/think/session/driver/File.php ( 6.27 KB )
/yingpanguazai/ssd/ssd1/www/g.15386.cn/vendor/topthink/framework/src/think/contract/SessionHandlerInterface.php ( 0.87 KB )
/yingpanguazai/ssd/ssd1/www/g.15386.cn/vendor/topthink/framework/src/think/session/Store.php ( 7.12 KB )
/yingpanguazai/ssd/ssd1/www/g.15386.cn/vendor/topthink/framework/src/think/Route.php ( 23.73 KB )
/yingpanguazai/ssd/ssd1/www/g.15386.cn/vendor/topthink/framework/src/think/route/RuleName.php ( 5.75 KB )
/yingpanguazai/ssd/ssd1/www/g.15386.cn/vendor/topthink/framework/src/think/route/Domain.php ( 2.53 KB )
/yingpanguazai/ssd/ssd1/www/g.15386.cn/vendor/topthink/framework/src/think/route/RuleGroup.php ( 22.43 KB )
/yingpanguazai/ssd/ssd1/www/g.15386.cn/vendor/topthink/framework/src/think/route/Rule.php ( 26.95 KB )
/yingpanguazai/ssd/ssd1/www/g.15386.cn/vendor/topthink/framework/src/think/route/RuleItem.php ( 9.78 KB )
/yingpanguazai/ssd/ssd1/www/g.15386.cn/route/app.php ( 1.72 KB )
/yingpanguazai/ssd/ssd1/www/g.15386.cn/vendor/topthink/framework/src/think/facade/Route.php ( 4.70 KB )
/yingpanguazai/ssd/ssd1/www/g.15386.cn/vendor/topthink/framework/src/think/route/dispatch/Controller.php ( 4.74 KB )
/yingpanguazai/ssd/ssd1/www/g.15386.cn/vendor/topthink/framework/src/think/route/Dispatch.php ( 10.44 KB )
/yingpanguazai/ssd/ssd1/www/g.15386.cn/app/controller/Index.php ( 4.81 KB )
/yingpanguazai/ssd/ssd1/www/g.15386.cn/app/BaseController.php ( 2.05 KB )
/yingpanguazai/ssd/ssd1/www/g.15386.cn/vendor/topthink/think-orm/src/facade/Db.php ( 0.93 KB )
/yingpanguazai/ssd/ssd1/www/g.15386.cn/vendor/topthink/think-orm/src/db/connector/Mysql.php ( 5.44 KB )
/yingpanguazai/ssd/ssd1/www/g.15386.cn/vendor/topthink/think-orm/src/db/PDOConnection.php ( 52.47 KB )
/yingpanguazai/ssd/ssd1/www/g.15386.cn/vendor/topthink/think-orm/src/db/Connection.php ( 8.39 KB )
/yingpanguazai/ssd/ssd1/www/g.15386.cn/vendor/topthink/think-orm/src/db/ConnectionInterface.php ( 4.57 KB )
/yingpanguazai/ssd/ssd1/www/g.15386.cn/vendor/topthink/think-orm/src/db/builder/Mysql.php ( 16.58 KB )
/yingpanguazai/ssd/ssd1/www/g.15386.cn/vendor/topthink/think-orm/src/db/Builder.php ( 24.06 KB )
/yingpanguazai/ssd/ssd1/www/g.15386.cn/vendor/topthink/think-orm/src/db/BaseBuilder.php ( 27.50 KB )
/yingpanguazai/ssd/ssd1/www/g.15386.cn/vendor/topthink/think-orm/src/db/Query.php ( 15.71 KB )
/yingpanguazai/ssd/ssd1/www/g.15386.cn/vendor/topthink/think-orm/src/db/BaseQuery.php ( 45.13 KB )
/yingpanguazai/ssd/ssd1/www/g.15386.cn/vendor/topthink/think-orm/src/db/concern/TimeFieldQuery.php ( 7.43 KB )
/yingpanguazai/ssd/ssd1/www/g.15386.cn/vendor/topthink/think-orm/src/db/concern/AggregateQuery.php ( 3.26 KB )
/yingpanguazai/ssd/ssd1/www/g.15386.cn/vendor/topthink/think-orm/src/db/concern/ModelRelationQuery.php ( 20.07 KB )
/yingpanguazai/ssd/ssd1/www/g.15386.cn/vendor/topthink/think-orm/src/db/concern/ParamsBind.php ( 3.66 KB )
/yingpanguazai/ssd/ssd1/www/g.15386.cn/vendor/topthink/think-orm/src/db/concern/ResultOperation.php ( 7.01 KB )
/yingpanguazai/ssd/ssd1/www/g.15386.cn/vendor/topthink/think-orm/src/db/concern/WhereQuery.php ( 19.37 KB )
/yingpanguazai/ssd/ssd1/www/g.15386.cn/vendor/topthink/think-orm/src/db/concern/JoinAndViewQuery.php ( 7.11 KB )
/yingpanguazai/ssd/ssd1/www/g.15386.cn/vendor/topthink/think-orm/src/db/concern/TableFieldInfo.php ( 2.63 KB )
/yingpanguazai/ssd/ssd1/www/g.15386.cn/vendor/topthink/think-orm/src/db/concern/Transaction.php ( 2.77 KB )
/yingpanguazai/ssd/ssd1/www/g.15386.cn/vendor/topthink/framework/src/think/log/driver/File.php ( 5.96 KB )
/yingpanguazai/ssd/ssd1/www/g.15386.cn/vendor/topthink/framework/src/think/contract/LogHandlerInterface.php ( 0.86 KB )
/yingpanguazai/ssd/ssd1/www/g.15386.cn/vendor/topthink/framework/src/think/log/Channel.php ( 3.89 KB )
/yingpanguazai/ssd/ssd1/www/g.15386.cn/vendor/topthink/framework/src/think/event/LogRecord.php ( 1.02 KB )
/yingpanguazai/ssd/ssd1/www/g.15386.cn/vendor/topthink/think-helper/src/Collection.php ( 16.47 KB )
/yingpanguazai/ssd/ssd1/www/g.15386.cn/vendor/topthink/framework/src/think/facade/View.php ( 1.70 KB )
/yingpanguazai/ssd/ssd1/www/g.15386.cn/vendor/topthink/framework/src/think/View.php ( 4.39 KB )
/yingpanguazai/ssd/ssd1/www/g.15386.cn/vendor/topthink/framework/src/think/Response.php ( 8.81 KB )
/yingpanguazai/ssd/ssd1/www/g.15386.cn/vendor/topthink/framework/src/think/response/View.php ( 3.29 KB )
/yingpanguazai/ssd/ssd1/www/g.15386.cn/vendor/topthink/framework/src/think/Cookie.php ( 6.06 KB )
/yingpanguazai/ssd/ssd1/www/g.15386.cn/vendor/topthink/think-view/src/Think.php ( 8.38 KB )
/yingpanguazai/ssd/ssd1/www/g.15386.cn/vendor/topthink/framework/src/think/contract/TemplateHandlerInterface.php ( 1.60 KB )
/yingpanguazai/ssd/ssd1/www/g.15386.cn/vendor/topthink/think-template/src/Template.php ( 46.61 KB )
/yingpanguazai/ssd/ssd1/www/g.15386.cn/vendor/topthink/think-template/src/template/driver/File.php ( 2.41 KB )
/yingpanguazai/ssd/ssd1/www/g.15386.cn/vendor/topthink/think-template/src/template/contract/DriverInterface.php ( 0.86 KB )
/yingpanguazai/ssd/ssd1/www/g.15386.cn/runtime/temp/bdb8e09c175b3f3cfe6785832a6c88dd.php ( 12.06 KB )
/yingpanguazai/ssd/ssd1/www/g.15386.cn/vendor/topthink/think-trace/src/Html.php ( 4.42 KB )
CONNECT:[ UseTime:0.000688s ] mysql:host=127.0.0.1;port=3306;dbname=g_15386;charset=utf8mb4
SHOW FULL COLUMNS FROM `fenlei` [ RunTime:0.000745s ]
SELECT * FROM `fenlei` WHERE `fid` = 0 [ RunTime:0.000331s ]
SELECT * FROM `fenlei` WHERE `fid` = 63 [ RunTime:0.000263s ]
SHOW FULL COLUMNS FROM `set` [ RunTime:0.000475s ]
SELECT * FROM `set` [ RunTime:0.000199s ]
SHOW FULL COLUMNS FROM `article` [ RunTime:0.000570s ]
SELECT * FROM `article` WHERE `id` = 459168 LIMIT 1 [ RunTime:0.000408s ]
UPDATE `article` SET `lasttime` = 1775306952 WHERE `id` = 459168 [ RunTime:0.001397s ]
SELECT * FROM `fenlei` WHERE `id` = 66 LIMIT 1 [ RunTime:0.000234s ]
SELECT * FROM `article` WHERE `id` < 459168 ORDER BY `id` DESC LIMIT 1 [ RunTime:0.000780s ]
SELECT * FROM `article` WHERE `id` > 459168 ORDER BY `id` ASC LIMIT 1 [ RunTime:0.000355s ]
SELECT * FROM `article` WHERE `id` < 459168 ORDER BY `id` DESC LIMIT 10 [ RunTime:0.000671s ]
SELECT * FROM `article` WHERE `id` < 459168 ORDER BY `id` DESC LIMIT 10,10 [ RunTime:0.000621s ]
SELECT * FROM `article` WHERE `id` < 459168 ORDER BY `id` DESC LIMIT 20,10 [ RunTime:0.000690s ]
0.077081s